C4D插件:导入3DMAX模型文件插件神器MaxToC4Dv3.0

MaxToC4D/C4DToMax是近期推出的一款非常强大的将3DS MAX场景文件转为C4D工程的插件,MaxToC4D/C4DToMax可以将3Ds MAX/C4D模型完全导入C4D/3DS MAX中,操作十分简单,支持兼容Vray / Corona / Octane / Redshift等多种渲染器。
可以通过点击2次将3DsMax当前场景转换为C4D,自动解决导入/导出问题之间的常见问题,以最快的方式获得最佳效果,并且可以减少花费。
适用于所有使用3DsMax和/或C4D的3D艺术家。你会得到即时的好处。如果您是3DsMax用户,则可以在工作流程中添加一个新维度,将场景发送给C4D,以便使用快速高级渲染,或对象库或令人惊叹的头发/草皮集成系统等如果您是C4D,您有时可能更喜欢在3DsMax内部为特定工具建模,或者因为您已经在那里完成了模型,或者因为您以.max格式(拱模型等)购买了过去的某些模型,并且您希望它们位于内部一个快速的C4D项目等等与传统的OBJ、FBX、ABC等解决方案不同,它可以更好地保留整个场景的信息,比如材质、灯光、动画等等,非常强大,可谓利器.操作十分简单。
>Cinema 4D R19支持!
>3DsMax 2019支持!
>New Gui
>导入Corona
>导入为Octane
>导入为Redshift
>Vray支持改进
>融入场景
>新安装程序
>打包并在其他计算机中打开
>大量错误修正!
文字安装步骤:
MaxToC4D:
将To 3DsMax Folder/scripts里面的MaxToC4D和Startup拷贝到3DS MAX安装目录下的scripts
将To C4D Folder/Plugins里面的MaxToC4D拷贝到C4D安装目录下的plugins
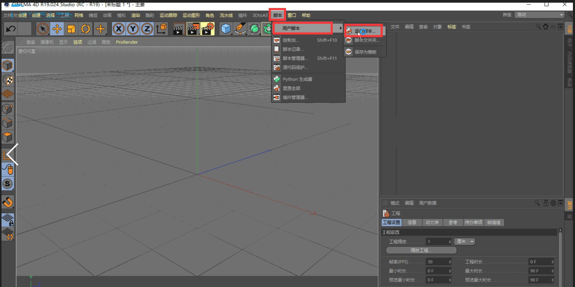
运行C4D,在顶部菜单,脚本-用户脚本-运行脚本,在弹窗拾取 MaxToC4D_4.01_KG_iND.py,可以看到弹窗里有一串代码,就是序列号,右键-复制行
在顶部菜单,插件-MaxToC4D,会有注册窗口出来,在下面的窗口粘贴序列号,SUBMIT即可
C4DtoMax:
拷贝To C4D Plugins folder里面的C4DtoMax文件夹到C4D安装目录下的Plugins
拷贝To 3Ds Scripts folder里面的C4DtoMax文件夹到3DS MAX安装目录下的Scripts
运行C4D,在顶部菜单,脚本-用户脚本-运行脚本,在弹窗拾取 C4DtoMax_1.4_KG_iND.py。可以看到弹窗里有一串代码,就是序列号,右键-复制行
在顶部菜单,插件-C4DtoMAX Export,会有注册窗口出来,在下面的窗口粘贴序列号,SUBMIT即可
破解版激活教程
1.以MaxToC4D为例,运行确认你安装了C4D R19破解版,安装完成后,运行C4D R19,点脚本-用户脚本-运行脚本

2.选择授权文件MaxToC4D_4.01_KG_iND.py

3.在控制台复制行

4.点3dtoall-maxtocad-import

5.粘贴到paste,点submit

6.提示成功



CGSOP-全面收集影视资源!
欢迎加入QQ交流群:
2群:299950416
3群:457190933


评论(0)